- ホーム
- 各支部からのお知らせ
- 愛媛支部
- お知らせ一覧
- 【募集開始】令和8年度 喀痰吸引等研修(第三号研修)について
支部からのお知らせ
【募集開始】令和8年度 喀痰吸引等研修(第三号研修)について
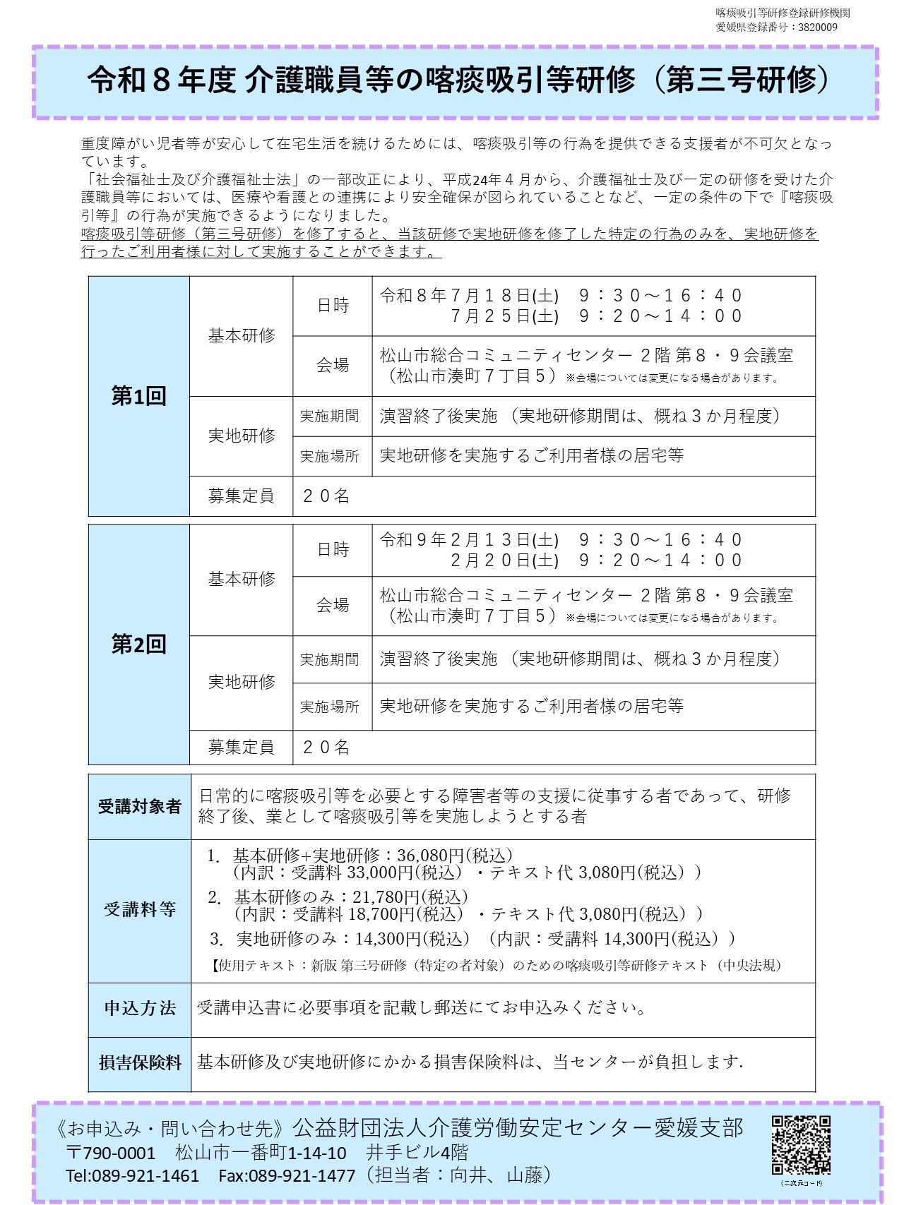
令和8年度 喀痰吸引等研修(第3号研修)申込受付を開始いたします。
下記より「受講申込書」等をダウンロードいただき、郵送にてお申込みください。

①令和8年度 介護職員等の喀痰吸引等研修(第三号研修)募集案内
②令和8年度 介護職員等の喀痰吸引等研修(第三号研修)受講申込書
③令和8年度 介護職員等の喀痰吸引等研修(第三号研修)開催要項
④-1 第1回 喀痰吸引等研修(第三号研修)カリキュラム
④-2 第2回 喀痰吸引等研修(第三号研修)カリキュラム
※実地研修のみ受講希望される方は、受講申込書とともに、「基本研修修了証明書(写)」をご提出ください。